Readability Enhancement of Displayed Images Under Ambient Light

Haonan Su1 Cheolkon Jung1 Shuyao Wang2 Yuanjia Du2

1Xidian University

2Novatek Microelectronics

(a)

(b)

Fig. 1 Problem definition and experimental setups(photographic lamp, tablet, and lux sensor).

Abstract

Image quality in mobile displays is considerably influenced by ambient light. In the daylight condition, images on mobile displays are darkly perceived by the human visual system (HVS) due to the limited dynamic range of display, which causes loss of luminance and details. In this paper, we propose readability enhancement of displayed images under ambient light by enhancing both luminance and details. We design a weighted optimization framework which contains the data term for luminance enhancement and the gradient term for detail enhancement. In the data term, we use an ambient light nonlinear intensity-transfer function considering display properties, ambient light, and image contents. In the gradient term, we employ a threshold versus intensity adaptation (TVIA) function based on the degree of ambient light adaptation to compensate for gradient distortions. We solve the optimization framework using a numerical solver, and achieve image enhancement in displayed images. Experimental results demonstrate that the proposed method significantly improves readability of mobile displays under ambient light by enhancing luminance and details of images.

Paper

DOI: 10.1109/TCSVT.2017.2676881

Citation:
Haonan Su, Cheolkon Jung, Shuyao Wang, and Yuanjia Du, "Readability Enhancement of Displayed Images Under Ambient Light," IEEE Transactions on Circuits and Systems for Video Technology, 2017

Motivation

Daylight condition always leads to dark perception (luminance reduction) and perceived detail lost (gradient distortions) in displayed images when the mobile display moves from indoor to outdoor environment:

1. Dark perception (luminance): Based on lightness adaptation mechanism [1] in HVS, human eyes adapt to strong ambient light but not sensitive to the low intensity emitted from mobile displays when mobile displays are used in the outdoor environment. Thus, the displayed images are darkly perceived by human eyes due to the limited dynamic range of displays as illustrated in Fig. 2.

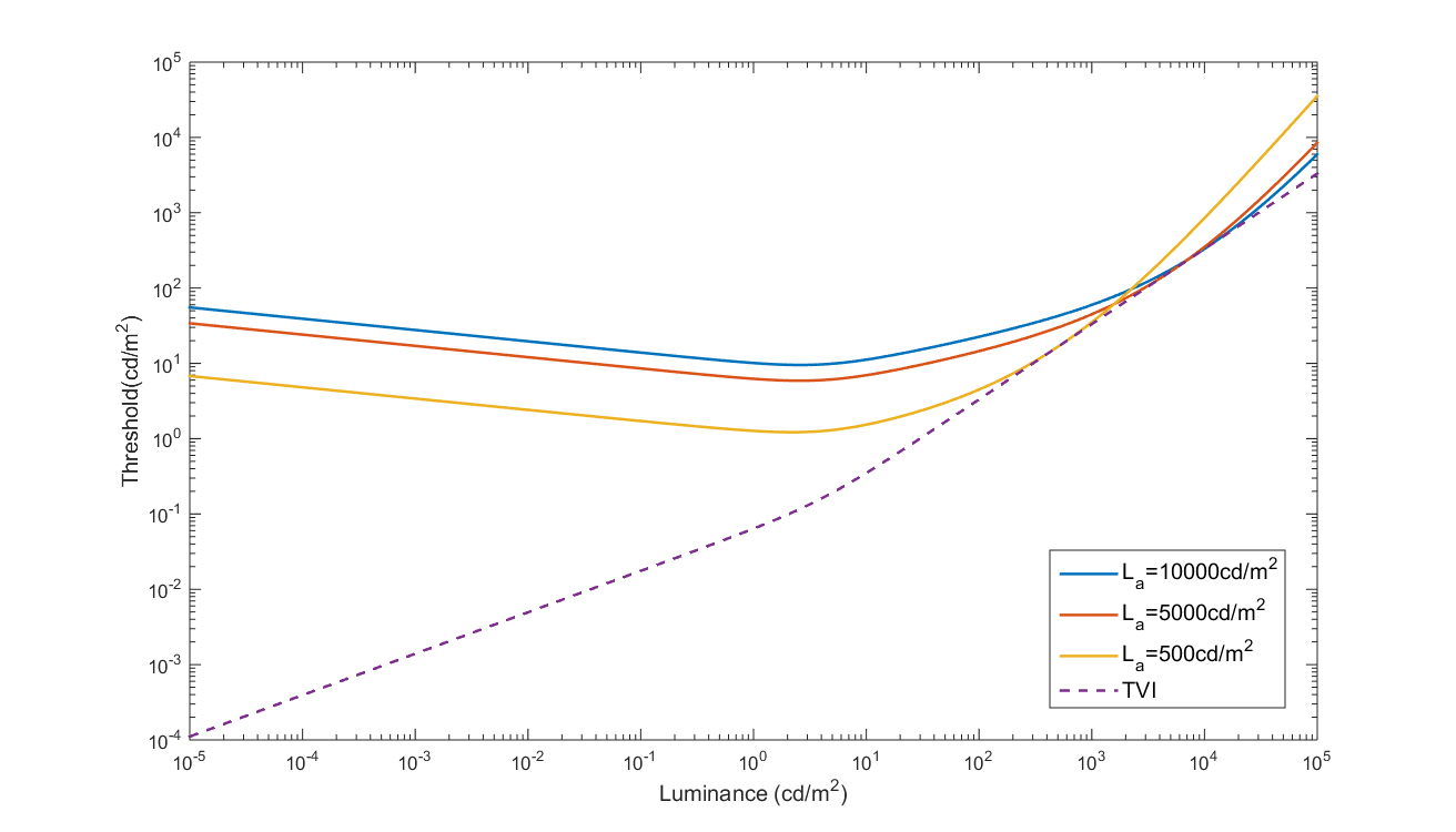
2. Perceived detail lost (gradient): We analyze perceived gradient distortion under ambient light based on the threshold versus intensity adaptation (TVIA) function[2] which considers two factors of displayed luminance and ambient light. As shown in Fig.3, the gradient distortion becomes more serious as ambient light increases. And in dark regions the distortions is more serious than that in bright ones.

Fig. 2 The cone response of displayed images on mobile displays under 200 cd/m2 (solid line) and 3000 cd/m2 (dash line). We assume that the maximum luminance of the display is 100cd/m2. It can be observed that maximum response decreases from 0.55 to 0.15 when mobile display moves from indoor (200 cd/m2) to outdoor environment (3000 cd/m2).

Fig. 3 TVIA curves under different surrounding luminance (yellow: 500 cd/m2; red: 5000 cd/m2 and blue: 10000 cd/m2). The vertical coordinates (i.e. TVIA threshold) represent the minimum noticeable difference in HVS when an observer adapts to the background luminance. The increase of the threshold means the less perceived gradient (detail loss).

Experimental setup

As shown in Fig. 1(a), it is assumed that ambient light has effects on both display reflection and human visual perception. The photographic lamp is used to project lights onto the whole display surface and viewers, which simulates displayed images under ambient light. The viewer’s position is illustrated in Fig. 1(b). The distance from the photographic lamp to displays simulates the ambient light environment. We use a lux sensor for measurement of ambient light.

Results

The proposed method uses an ambient light non-linear transfer function for luminance enhancement, which improves the image readability (i.e. the cone response in Fig. 2) and we also enhance image details under ambient light by minimizing detail loss and gradient distortions. As shown in Fig. 4, we achieve display enhancement which effectively enhances luminance in displayed images while successfully preserving details under ambient light.

(a)

(b)

(c)

(d)

Fig. 4 Experimental results in Hat. (a) Original images. (b)-(d) Enhanced color images under 500lux, 5000lux, and 10000lux. From the first row to last row: [3], [4], [5], and the proposed method.

Test Images: Download

Executable Files: Download

Reference

[1] S. Ferradans, M. Beralmio, E. Provenzi, and V. Caselles, "An analysis of visual adaptation and contrast perception for tone mapping," IEEE T-PAMI, vol. 33, no. 10, pp. 2002-2012, 2011.

[2] P. Vangorp, K. Myszkowski, E. W. Graf, and R. K. Mantiuk, “A Model of Local Adaptation,” ACM Transactions on Graphics, vol. 34, no. 6, 2015.

[3] M.-Y. Lee, C.-H. Son, J.-M. Kim, C.-H. Lee, and Y.-H. Ha, "Illumination-level adaptive color reproduction method with lightness adaptation and flare compensation for mobile display," J. Imaging Sci. Technol., vol. 51, no. 1, pp. 44-52, Jan.-Feb. 2007.

[4] Y. J. Kim, "An automatic image enhancement method adaptive to the surround luminance variation for small sized mobile transmissive LCD," IEEE Transactions on Consumer Electronics, vol. 56, no. 3, pp. 1161-1166, Aug. 2010.

[5] R. Mantiuk, S. Daly, and L. Kerofsky, "Display adaptive tone mapping," ACM Trans. Graphics, vol. 27, no. 3, Aug. 2008.

Acknowledgement

This work was supported by the National Natural Science Foundation of China (No. 61271298) and the International S&T Cooperation Program of China (No. 2014DFG12780).

©2015 Xidian Media Lab. All rights reserved.
Email: wangxinran AT stu.xidian.edu.cn