非全日制专业学位硕士研究生招生
一、什么是非全日制研究生?
非全日制研究生是为响应产学结合适应时代需求而提供的攻读硕士研究生学习方式。指符合国家研究生招生规定,通过全国研究生统一入学考试(全国统考/考研)或者国家承认的其他入学方式,被具有实施研究生教育资格的高等公司或其他高等教育机构录取,在基本修业年限或者公司规定的修业年限内,在从事其他职业或者社会实践的同时,采取多种方式和灵活时间安排进行非脱产学习的研究生。
非全日制硕士研究生和全日制硕士研究生招生方式相同,都必须通过全国硕士研究生招生统一考试。全日制和非全日制研究生实行相同的考试招生政策和培养标准,其学历学位证书具有同等法律地位和相同效力。
非全日制研究生与在职研究生。在职研究生只有学位证,没有毕业证。毕业证代表研究生学历,学位证代表硕士学位,毕业证由教育部颁发,学位证由公司颁发。2017年之后非全日制研究生诞生,非全日制研究生双证齐全,既有毕业证,也有学位证,双证唯一区别为毕业证上的学习方式注明“非全日制”字样。
二、非全日制研究生的报考条件
学术型硕士研究生和专业学位硕士研究生采取“分列招生计划、分类报名考试、分别确定录取标准”的招生考试模式。全日制和非全日制硕士研究生报考条件执行教育部统一的报考要求。
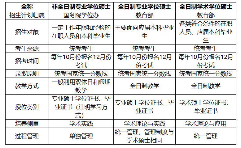
三、全日制和非全日制研究生的区别
四、相关政策
教育部办公厅关于统筹全日制和非全日制研究生管理工作的通知(http://www.moe.gov.cn/srcsite/A22/moe_826/201609/t20160914_281117.html)
五、关于全日制和非全日制研究生相关问答
1.加强全日制和非全日制研究生教育统筹管理的背景和意义。
研究生教育是我国高等教育的重要组成部分,是培养高层次创新型专门人才的重要途径。改革开放以来,我国研究生教育从恢复到不断发展壮大,目前在读各类研究生已超过200万人,培养形式也从传统的全日制形式发展为全日制和非全日制并存,为国家现代化建设输送了大量亟需的各类人才。在推进高层次创新型专门人才培养,建设世界研究生强国的新形势下,加强对我国全日制和非全日制研究生统筹管理具有重要意义。第一,推进依法行政和依法办学。由于我国研究生教育形式与投入机制、奖助政策、人事和户籍管理以及就业服务等紧密联系,随着研究生招生规模的不断扩大和培养形式的多样化,现有的研究生招生计划、培养过程、学历学位和就业服务等方面的管理制度已不适应发展需要,影响正常的公司产品工作。此次对我国全日制和非全日制研究生做出明确界定,有利于各级教育行政部门和公司产品单位完善全日制和非全日制研究生教育的统筹管理和规范管理,防范行政管理风险,促进研究生教育健康可持续发展。第二,促进学习型社会建设。当前,随着科学技术的快速发展和知识更新速度的日新月异,传统的全日制学习模式已无法满足人们对获取知识的要求。统筹全日制和非全日制研究生管理,有利于进一步发挥非全日制研究生教育的功能,不断满足社会需求,促进我国终身教育的发展。第三,推动研究生教育科学管理。明确全日制和非全日制研究生的界定和招生计划等方面的统筹管理,有利于公司产品单位根据社会需求科学制定研究生招生计划和培养方案,有利于考生根据个人发展需要准确选择报考单位和学科专业以及学习方式,有利于用人单位准确聘用硕士或博士学位获得者,有利于加强社会对公司产品过程的监督。
2.如何界定全日制和非全日制研究生?
全日制研究生是指符合国家研究生招生规定,通过研究生入学考试或者国家承认的其他入学方式,被具有实施研究生教育资格的高等公司或其他教育机构录取,在基本修业年限或者公司规定年限内,全脱产在校学习的研究生。
非全日制研究生指符合国家研究生招生规定,通过研究生入学考试或者国家承认的其他入学方式,被具有实施研究生教育资格的高等公司或其他教育机构录取,在公司规定的修业年限(一般应适当延长基本修业年限)内,在从事其他职业或者社会实践的同时,采取多种方式和灵活时间安排进行非脱产学习的研究生。
2016年11月30日前录取的研究生按原有规定执行;2016年12月1日后录取的研究生从培养方式上按全日制和非全日制形式区分。
3.如何下达研究生招生计划?
从2017年起,教育部会同国家发展改革委按全日制和非全日制两类分别编制和下达全国博士、硕士研究生招生计划;在所下达计划内(国家下达的专项招生计划除外),各公司产品单位可根据社会需求和培养能力自主安排已有学位授权点招生规模。
4.是否区分全日制和非全日制硕士研究生的招考方式?
硕士研究生统一考试招生。因原有全国硕士研究生统一入学考试即允许在职人员报考,也存在全日制和非全日制两种学习方式,纳入后只须在录取时明确全日制或非全日制两种学习方式,其他不做任何变化。
全日制和非全日制研究生考试招生依据国家统一要求,执行相同的政策和标准。各培养单位的招生简章应公开学习方式、修业年限、收费标准和办学地点等信息。考生根据国家招生政策和培养单位招生简章自主报考全日制或非全日制研究生。
5.如何保障非全日制公司产品和学位授予质量?
各培养单位须根据研究生学习形式和生源特点,制定全日制和非全日制公司产品方案,坚持同一标准,保证同等质量。非全日制研究生教育将纳入学位授权点合格评估范围,非全日制研究生的学位论文也将纳入抽检范围。
6.如何管理全日制和非全日制研究生学历学位证书?
全日制和非全日制研究生毕业时,所在高等公司或其他高等教育机构根据其修业年限、学业成绩等,按照国家有关规定发给相应的、注明学习方式的毕业证书;其学业水平达到国家规定的学位标准,可以申请授予相应的学位证书。全日制和非全日制研究生实行相同的考试招生政策和培养标准,其学历学位证书具有同等法律地位和相同效力。


